|
2026初级会计教材什么时候出?三色笔记资料pdf版重磅发布!一、2026年初级会计教材出版时间 虽然官方尚未公布确切日期,但根据历年教材发布的稳定规律,我们可以做出非常可靠的预测: 2026年初级会计教材预计在1月份或2025年12月份出版,初级会计考试教材包括《初级会计实务》、《经济法基础》2本,由财政部组织编写、出版和发行。 考生可先参考2025年教材发布时间:1月3日 新教材会变吗?变化大吗? 这是所有考生最关心的问题。答案是:每年都会有变化,但通常不是颠覆性的。 为什么会变? 教材的变化是为了紧跟国家最新的会计准则、税收政策和相关法律法规。例如,如果增值税税率或有新的会计准则解释出台,教材就必然会进行修订。 变化有多大? 变化通常集中在《经济法基础》的税法部分和《初级会计实务》的部分章节细节。核心的会计原理和基础理论体系是相对稳定的。每年官方发布新教材后,都会推出“新旧教材对比”的详细分析,届时重点关注即可。 二、高效备考策略:在新教材出版前,我们该做什么?
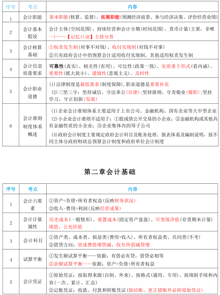
《初级会计实务》三色笔记 第一章概述
以上分享部分内容,完整版可点击>>免费下载-2026年初级会计师备考资料包(持续更新) 《经济法基础》三色笔记 第一部分 各大税种总结整理
以上分享部分内容,完整版可点击>>免费下载-2026年初级会计师备考资料包(持续更新) 二、2026年度全国初级会计报名 2026年度全国初级会计报名简章预计在2025年12月份公布,公布网址:财政部会计司,小编整理历年时间数据,供考生参考:
根据以上历年报名时间规律,小编推测2026年初级会计报名时间预计会在1月份进行。 🔥【2026初级会计早鸟计划启动!提前备考赢在起跑线】现在报名2026年课程,你能获得: 【2026年初级会计职称双阶精讲班-实务单科】7折 |
2026年初级会计三色笔记重磅发布


